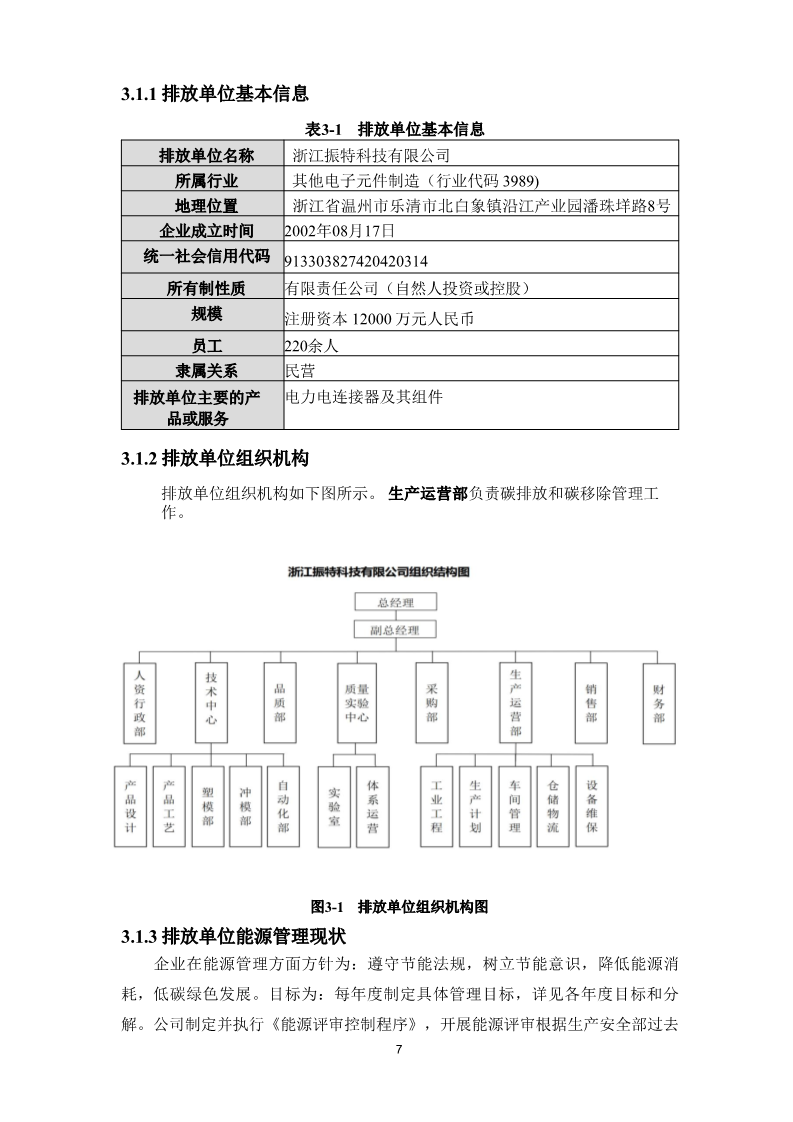
企业介绍
荣誉资质
品牌文化
企业视频
端子系列
塑件系列
电控系列
排针系列
大电流电源系列
软护套系列
特殊定制
客户服务
下载中心
冠簧(铍合金铜材)设计解决方案
多种功率电控结构件设计解决方案
大电流电源结构件设计解决方案
企业动态
展会动态
总经办
人力资源部
销售部
生产部
冲压车间
注塑车间
包装车间
装配车间
技术部
品质部
Date | 2025-07-18 14:41:12
上一篇:没有了!
下一篇:浙江振特科技有限公司2024年度产品碳足迹核查核算报告